CDA必須符合HL7 RIM模型規范編寫
1.概述
RIM是靜態的衛生信息模型,它合成了HL7各工作組和國際會員的關于信息的一致同意的觀點。它是所有HL7V3協議規范標準最根本的來源。
RIM是V3開發過程的關鍵構件。它是所有V3開發過程中的信息模型和結構的根源。V3標準開發過程是一個模型驅動的方法,在這一方法里,一系列內部相關的模型被開發,它們用來描述標準需求設計的靜態和行為方面以及支配它們的語義和業務規則。RIM提供了一個關于V3標準靜態的信息需求的視圖。它包括類圖和狀態圖,并配有用例模型、交互模型、數據類型模型、術語模型以及其它模型,來提供一個需求和標準設計的視圖。
RIM中的類、屬性、狀態以及關聯被用來獲得特定領域的信息模型,這些模型通過一系列的約束過程轉化成HL7標準信息內容的靜態模型。V3標準開發過程定義了用來規范從RIM得到DIM以及對這些模型的改進的規則。這些規則要求所有開發的模型的信息結構都要起源于RIM,它們的語義和相關業務規則不能同RIM相沖突。這樣RIM就是V3標準所有的信息內容最根本的來源。RIM可以被國際會員用于擴展V3標準以滿足本地需求。
RIM由分配給一個或多個主題域包(subjectareapackages)的類組成。屬性、關聯、狀態與這些類相聯系。只有包括在標準化內容主題域(NormativeContentsubjectarea)的類以及與它們相聯合的屬性、關聯和狀態才是標準化的。
RIM由UML和HL7特有的標簽(作為UML模型元素的擴展)來表達的。
RIM的類及其屬性
RIM使用了一個非常抽象的模型風格。RIM的核心類及它們的結構化屬性是它的核心。理解這些類和屬性是最基本的。
RIM由六個核心類組成:動作、參與、實體、角色、動作關聯、角色連接。
其中動作、實體、角色可以被一系列特定的類或子類型進一步表達。在HL7的表達中,只有當需要一個或多個屬性或關聯,但又不能從其父類繼承時,才可以把一個新的子類型加入RIM中。表達明確概念,但不需要進一步的屬性和關聯的類,在受控詞匯表中單獨的被表達為唯一的代碼。因此,動作、實體、角色三個類中包括下列代碼化的屬性,以進一步的定義概念。
RIM的6個原始基本類:
(1)act(行為):指在醫療服務與管理中必須表達的事件與活動;
(2)participation(參與者):醫療活動的參與者,可能是實施者,也可能是接受者和相關者;
(3)entity(實體):醫療活動中涉及的藥品、材料、設備等客體。
(4)role(角色):描述實體參與醫療活動的不同角色;
(5)act relationship(行為聯系):表達不同行為之間的關系;
(6)role link(角色關系):表達個體角色之間的關系。
實體:實體是物理物體或者物理物體的組織和分組。一個物理實體是那些有空間,有質量的東西。這個層次包含了人,組織,活的有機體,裝置,藥物等等。因此,檔案,帳目陳述等等也可以有一個物理的表現,譬如一定數量的紙,但是記錄的信息不是那張紙。
角色:每個角色可以由一個實體來表現,可以被另一個角色來審定。角色中的實體可以參與各種動作,可以作為參與者,作為動作的對象,或者作為執行動作所必需的資源。這個參與提供了一個詳細說明動作是由哪些東西參與,怎么做,在哪里發生等等完全的上下文關系。
動作:一個動作是HL7商業領域中的一個有意圖的動作。醫療行為(任何職業或商業)是由有意圖的動作組成的。一個動作實例是一個有意圖的動作的一個記錄。
RIM通訊基礎下部結構:定義HL7技術上的基礎結構的主題領域的集合,包括通訊,結構化的文件和成分。
RIM未定義的部分: RIM未定義的部分不包含類。
·類代碼(classCode)(在動作、實體、角色中):表達確定的類或概念,而不管這個類是否是在RIM的層級中的。
·動作狀態代碼(moodCode)(在動作中)及限定詞代碼(determinerCode)(在實體中):這個屬性用于區分這個類是否表達一個實例或一種動作或實體。假如這個類是一個特定的動作,那么它進一步描述這個實例是“發生”還是“打算”。
·代碼(code)(在動作、實體、角色中):在一個特定的classCode值里,提供進一步的分類,比如在觀察(observation)類中某一個特定類型的觀察。
其它的三個骨干類:參與、動作關聯和角色連接,是不用泛化-特殊化層級來表達的。不過,這些類表達多種概念,比如不同形式的參與或者動作間的不同關聯等。這些差別由這些類的typeCode屬性來表達。
2.RIM的詞匯表(vocabulary)
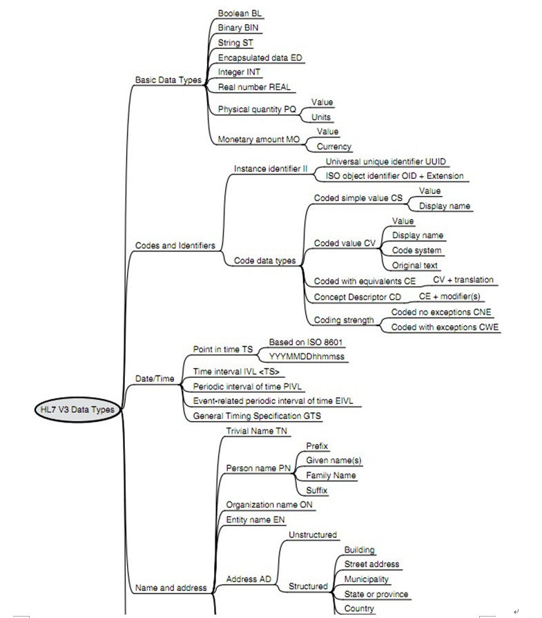
RIM是一系列類組成的,每個類中包括一個或多個屬性,每個屬性被分配一個數據類型。每一個元素都包括一個文本性的定義。HL7RIM中所有代碼化的屬性(數據類型為SC,CD,CE,CS,SET_CD,SET_CE,SET_CS)共108個,對應100個詞匯表,其中絕大多數已經發布(約21個為空)。正式進入投票狀態的共17個,數據類型都是CS。
詞匯表的第一列的數字來表明呈鋸齒分布的元素的層次。鋸齒分布包含著層次的概念,子概念低于父概念。S(specialized)有代碼并包含子概念;A(abstract)沒有代碼,但包含子概念;L(leaf term)包含代碼,但沒有子概念,是最后一層。
* 詞匯表對于一個代碼領域來說是一系列被允許的值
* 所有具有代碼數據類型的屬性都可以有一個詞匯表
* 必須為一條消息中的任一代碼值確定“代碼系統”
2.1詞表域(VocabularyDomain)
詞表域是在一個代碼化領域(field)或屬性的實例中,可以作為有效值的全部概念的集合。比如:在RIM中,Living_subject這個類有一個代碼化的屬性:administrative_gender_cd,如果這個屬性成為一個層級消息定義的一部分(HMD),而且一個消息實例被創建,那么administrative_gender_cd域中包含著男、女的概念。
值域由一系列概念組成,而不是一系列詞或代碼
與執行不同的是,相同的概念可以用不同的代碼系統來表達。因此,詞表域中的每一個概念都可能有一對多的關系來編碼,用于表達一個消息實例中的概念。
代碼系統是一種表達概念或定義的一系列唯一的代碼方案。
2.2詞匯表的分配
RIM中的每一個代碼化的屬性(數據類型為SC,CD,CE,CS,SET_CD,SET_CE,SET_CS)都與一個且僅與一個詞表域關聯。例如,屬性administrative_gender_cd的詞表域為AdmistrativeGender.
* 一些詞表域被關聯到多個RIM屬性
比如詞表域PhysicalQuantity被關聯到Diet_carbohydrate_qty和Diet_energy_qty.
* 詞表域可以是HL7定義的一個表,也可以是HL7組織的外部代碼系統,或者它們的聯合,也可以是本地自定義的代碼。
2.3詞表域限定詞(Qualifier)
* 代碼域(包含兩部分與詞匯表有關的信息:詞表域和是否可以擴展的限定詞)
* 可擴展的限定詞有兩個可能的值:
CNE(編碼且沒有例外)—代碼固定且不可以擴展。
CWE(編碼且有例外)—代碼是可以擴展的,以滿足本地的執行需要。
HL7 V3 RIM 圖示1

HL7 V3 RIM 圖示2

HL7 V3 RIM Data Types 圖示

|