從1985 開始,中國醫改之路已經前行30 余年,從無到有建立了公共健康制度、醫療保障制度,雖路途崎嶇,但成績非常矚目。2009 年“新醫改”啟動后,中國政府加大了財政投入,據2018年全國衛生統計年鑒顯示,去年中國衛生總費用突破5.8 萬億,占GDP 的比重達到6.39%,30年間,增長了118.8倍。除了醫療費用的增長,診療人次數也增到2018年83.1億次,衛生機構也增加至99.7萬個。
然而,“看病難”的問題依然是社會的焦點。我的上一篇文章《83億次診療服務AI能否解決》http://www.hitzone.cn/26515.html 也講到看病難的觀點,除了亟待解決的醫療資源不均,及伴隨著老齡化的日漸嚴重,醫療服務的需求也與日劇增,其次是幾十年來都沒很好改善的診療服務問題,隨著每年診療人次的不斷增長,而這些診療患者的群體中,大多數是以中老年為主,這些群體在就診的過程中,更需要便捷,簡單,更貼心的就診服務,比如面對醫院洶涌川流不息的人海,龐大復雜的建筑結構,和繁復盲目的就診流程,這些看似微小,卻被忽略遺漏的就診流程服務和細節,在不經意間的累積,是滋養醫患矛盾的開端,也是醫院“看病難”的難點之最。
2019年是個特殊的年份,上半年最火的熱點是5G,下半年截止到現在,最火的熱點該是70周年國慶大典,而在醫療界的火熱點,應該是智慧醫院莫屬了

2008年IBM提出了《智慧地球》的概念后,我國住建部在2012年率先提出了《智慧城市試點》,伴隨著醫療體制的改革深化,才逐步衍生出《智慧醫院》,智慧醫院是一個宏觀規劃,它由三個板塊組成,一是智慧服務,二是智慧醫療,三是智慧管理,把這三個部分建設好了,互聯組合一起才是真正的智慧醫院。而目前給出了明確建設指南和建設標準體系的,是醫院智慧服務。醫院智慧服務是智慧醫院建設的重要內容,它是智慧醫院的一個重要部分。
截止今天十月10日,就國家衛健委等相關部門,圍繞醫療相關的信息政策法規的文件就出臺了107份,這其中最讓醫療患者興奮的文件應該是3月18日的《醫院智慧服務分級評估標準體系》試行的通知,因為這個文件的建設目標主題,就是以患者為中心,要求全國二級及以上的醫院都要建設,應用信息技術去改善患者的就醫體驗,在原有的數字醫院基礎上,通過對醫院HIS,LIS,PACS,EMR以及管理系統的信息整合,實現診療和行政管理信息的收集、存儲、處理、提取及數據交換,以現代智能移動終端為載體,讓患者能夠更多地參與到診療過程當中,實現 從診前到診后的“一站式”服務。加強醫患信息互聯共享,為患者提供智慧服務為目標,提高患者獲得感和滿意度,旨在讓信息多跑路,多共享,患者更便捷的得到就診服務。這是打響了“看病難”在診療服務上響亮的一槍。

此文件對醫院應用信息化,為患者提供智慧服務的功能和患者感受到的效果,來進行評估評測,分為0級至5級,共6個等級。共為五大類別,分別為(診前服務,診中服務,診后服務,全程服務,基礎與安全),17個業務項目和206個評測子項目。采用定量評分,整體分級的方法,綜合評估醫院智慧服務信息系統具備的功能,和有效應用范圍,及技術基礎環境與信息安全狀況。
政策出來半年后,九月中旬在全國十三個省市的21家有一定信息化基礎的醫院進行了評測,結果一個三級都沒有,綜合評級平均是1.67級,連二級都不到,這些評測的可是有一定信息化基礎的醫療機構,足以證實了“看病難”在診療服務中的焦點揮之不去。如果忽略了建設的意義,只為建設而建設,問題是難以解決的。值得慶幸的是,這次《醫院智慧服務分級評估標準體系》的文件中,對1到5級189個子項目的應用評估中,“有應用”的項目,該功能在實際應用中要到達100%,要求比例的項目,在實際應用中要到達80%,選擇項目不低于50%,這意味著:建設系統不是目標,系統在實際應用中,能用、好用、大家喜歡用才是建設的意義所在。
智慧服務的政策出臺,很多做微信公眾號形式的在線掛號和收費系統,迅速占據了診療服務的市場,紛紛喊出口號,我們就是做智慧服務的。最終的結果可想而知。六月份,采訪了幾位醫療機構的院長,他們都有一個共同的聲音說:我院都建設了患者的智慧服務,為啥評估沒有得理想的分數呢?我問到:患者的智慧服務具體建設了哪些系統和應用功能呢。大多回復我的是,患者在微信公眾號上都能移動支付,和遠程掛號等服務。我接著問:那這些移動掛號等服務的使用率怎么樣,占比門診總流量多少?答案可想而知,都得到了尷尬和無奈的回答。患者寧愿去自助機或窗口排隊,也不愿意使用移動掛號等服務,因為移動設備人手一部,多對多的服務,不用排隊是很好,但問題是所提供的服務和指導是片段性的,不完整,患者無法辨別到自己的癥狀,無法精準的自我分診,比如出現的病癥應該掛什么科?科室在哪里?怎么走?要帶什么材料?就診醫生是誰?前面排隊幾人?需要等候多長時間等等,這些應該醫患實時共享的資訊都不完整,就算有局部功能,也是傳統的看板式,而就診的群體大多是中老年人群,眼睛不好或理解力差的,當然不愿意使用。最終的結論是:他們所謂的移動智慧服務,在線的使用率不到門診總量的2%,這樣的使用率能評估智慧服務嗎?顯然是不合格的。我認為一套好的智慧服務系統,最能體現它價值的、和最好的檢測方式,就是看它的使用率和口碑。這也是衛健委這次《醫院智慧服務》文件的核心精神。
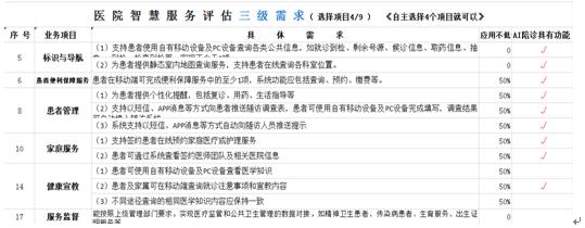
為了更方便和明了的解讀《醫院智慧服務分級評估標準體系》,更明確的建設這套體系的細節項目,本文作者解讀這套政策半年時間,取中為大家統計出三級智慧服務的建設要求指南供大家參考,以建設三級為例:分基礎項目(必建),和可選擇項目。

可選擇項目為:在17個業務項目中,減去8 個必建項目,剩余的項目完成4個就可以。可根據各院的信息系統基礎和已有功能,根據成本和實際需求自我選擇。

希望本文能為大家帶來更清晰的建設思想和目標,用合理的成本去建設更符合政策要求、產生更大效益化的系統,更好、更實在的去服務國人,提升醫院口碑和患者滿意度的信息化系統。時代在進步,科技在發展,我們這代人生而有幸,在一個偉大的國度,見證與建設著百業革新的浪潮中,縱向發展致未來,橫向發展入細微,相信國家的各項政策,會讓人民生活的質量越來越美好。
本文作者:陳文雄,內容僅個人研究觀點,不妥之處敬請大家指正交流,(微信:15629691913)。
|